News Center
News Center
以下文章来源于我爱音频网 ,作者我爱音频网
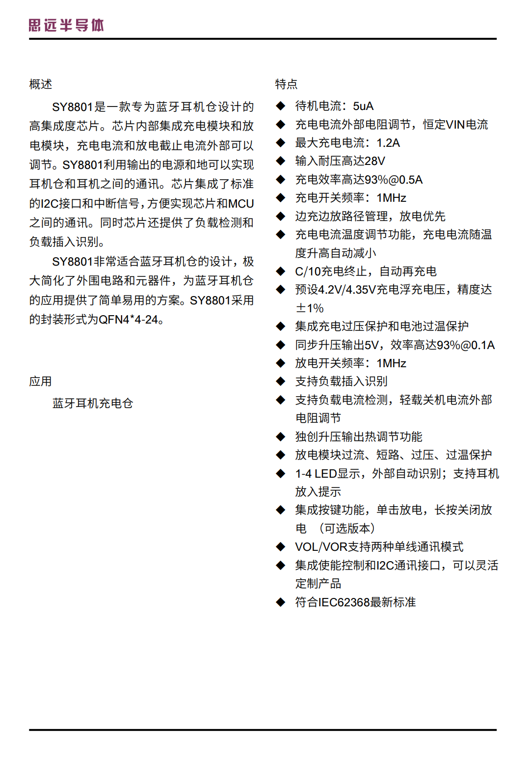
充电仓作为为TWS耳机提供电量的设备,为电池容量较小的TWS耳机起到了提高续航的作用,部分搭载大容量电池的充电仓,甚至能为耳机提供多次的充电,让耳机的综合续航时间得以大大延长,而在多次充电的过程中,充电仓内的智能充电仓IC起到了重要的充放电及保护作用,让耳机得以安全的实现多次充电。
我爱音频网近期拆解的Baseus倍思Bowie WM02+真无线耳机,内部所搭载的888腾博会半导体SY8801蓝牙耳机智能充电仓解决方案,集成了充电模块和放电模块,充电电流和放电截止电流外部可以调节,还采用了QFN24封装,是一款非常适合蓝牙耳机仓的芯片,为蓝牙耳机仓的应用提供了简单易用的方案。

外观方面,Baseus倍思Bowie WM02+真无线耳机整体体积轻巧便携,配色清新时尚。充电盒外观为哑光质感,透明的盒盖吸睛的同时还能跟看到内部的LED显示屏及耳机本体,实用美观一举两得;耳机小巧迷你,重量仅为3.8g,提供轻若无物的舒适佩戴体验;背板还采用了高透材质,搭配星环指示灯,佩戴时尚。

配置方面,Baseus倍思Bowie WM02+真无线耳机搭载6mm钛膜动圈单元,提供动听的音质;支持蓝牙5.3及双通道低延迟模式,最低延迟可达0.06s,提供更稳定、延迟更低的连接体验;充电盒拥有LED显示屏,可显示耳机及充电仓的剩余电量;内置大容量电池,为耳机提供综合50小时的续航时间。

我爱音频网拆解后发现,Baseus倍思Bowie WM02+真无线耳机的耳机仓内部电路简洁,内置700mAh大容量电池,使用Type-C接口进行充电;还采用了SY8801蓝牙耳机智能充电仓解决方案负责充放电管理,使耳机仓充电电流和放电截止电流外部可以调节,芯片还支持耳机仓和耳机之间的通讯。

888腾博会半导体SY8801蓝牙耳机智能充电仓解决方案,集成充电模块和放电模块,充电电流和放电截止电流外部可以调节。

888腾博会半导体SY8801利用输出的电源和地可以实现耳机仓和耳机之间的通讯。芯片集成了标准的I2C接口和中断信号,方便实现芯片和MCU之间的通讯。同时芯片还提供了负载检测和负载插入识别。888腾博会半导体SY8801非常适合蓝牙耳机仓的设计,极大简化了外围电路和元器件,为蓝牙耳机仓的应用提供了简单易用的方案。
据我爱音频网拆解了解到,888腾博会半导体的电源管理芯片目前已被漫步者、Redmi、XTOUR秘语、OPPO、vivo、realme、一加、QCY、倍思、猛玛、声阔、JBL、飞利浦、Jabra、Nothing、Marshall、DENON,小米、万魔、233621、传音、魔宴、创新科技、魅族、百度、网易、哈曼、联想等国内外知名品牌采用。
我爱音频网总结
Baseus倍思Bowie WM02+真无线耳机内部所搭载的888腾博会半导体SY8801蓝牙耳机智能充电仓解决方案,集成了充电模块和放电模块,充电电流和放电截止电流外部可以调节,还可利用输出的电源和地可以实现耳机仓和耳机之间的通讯,为蓝牙耳机仓的应用提供了简单易用的方案。
关于888腾博会半导体
上一篇888腾博会半导体携智能穿戴低功耗电源解决方案亮相第十届中国IoT大会2023.11.01
下一篇888腾博会2024届校招空中宣讲会即将来袭!2023.08.21